







公示栏
根据最高人民法院《关于人民法院网络司法拍卖若干问题的规定》第十六条之规定,网络司法拍卖的事项应当在拍卖公告发布三日前以书面或者其他能够确认收悉的合理方式,通知当事人、已知优先购买权人。权利人书面明确放弃权利的,可以不通知。无法通知的,应当在网络司法拍卖平台公示并说明无法通知的理由,公示满五日视为已经通知。
拍卖公告
重庆市梁平区人民法院将于2026年05月12日10时起至2026年05月13日10时(即24小时,延时的除外)在重庆市梁平区人民法院淘宝网司法拍卖网络平台上(网址:https://sf.taobao.com/023/22,户名:重庆市梁平区人民法院)进行公开拍卖活动,现公告如下:
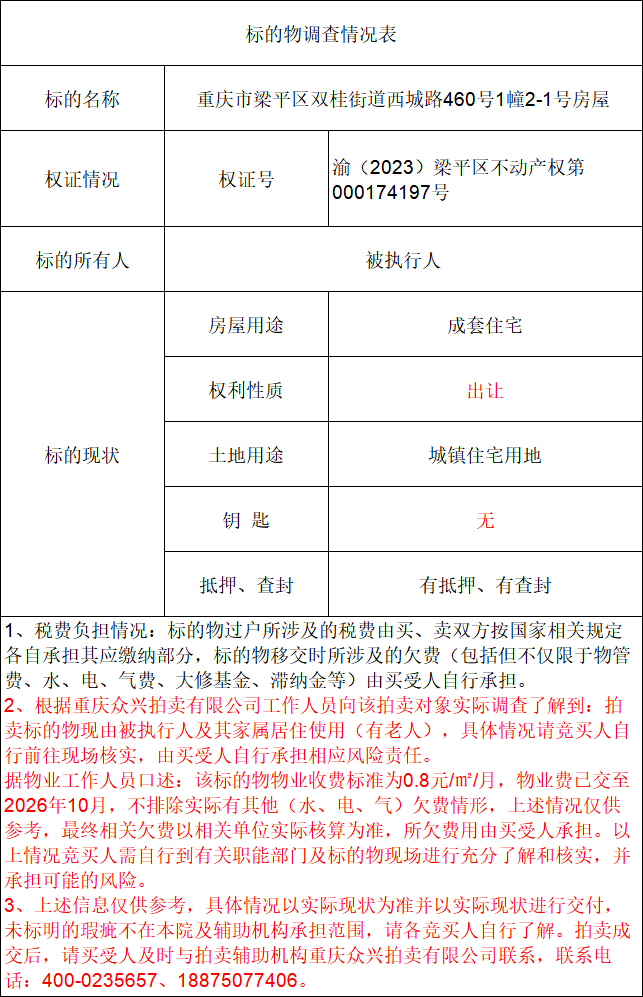
一、拍卖标的:重庆市梁平区双桂街道西城路460号1幢2-1号房屋。
据梁平区不动产登记资料查询结果显示:标的物权证号为渝(2023)梁平区不动产权第000174197号,坐落于梁平区双桂街道西城路460号1幢2-1,土地用途为城镇住宅用地,房屋用途为成套住宅,房屋结构为钢筋混凝土结构,土地使用权性质为出让,房屋建筑面积为87.28㎡,专有建筑面积为73.07㎡。拍卖标的物不含室内家具、家电及动产。
评估价:35.52万元,起拍价:24.864万元,保证金:2.5万元 ,增价幅度:0.1万元 (以及其整倍数);
注:(一)拍卖标的物有抵押、有查封。
(二)根据重庆众兴拍卖有限公司工作人员向该拍卖对象实际调查了解到:拍卖标的物现由被执行人及其家属居住使用(有老人),具体情况请竞买人自行前往现场核实,由买受人自行承担相应风险责任。
(三)据物业工作人员口述:该标的物物业收费标准为0.8元/㎡/月,物业费已交至2026年10月,不排除实际有其他(水、电、气)欠费情形,上述情况仅供参考,最终相关欠费以相关单位实际核算为准,所欠费用由买受人承担。以上情况竞买人需自行到有关职能部门及标的物现场进行充分了解和核实,并承担可能的风险。
(四)法院所展示的视频与照片仅作参考,具体以实际状况为准;若涉及标的物结构调整,受到相关行政机关处罚,后果由买受人自行承担。若涉及标的物恢复结构所产生的相关费用(包括但不限于隔断费、测绘费、材料费和人工费等)均由买受人自行承担,本院不承担拍卖标的物的瑕疵保证。
(五)法院从未委托公告中写明的拍卖辅助机构以外的其他中介机构,请竞买人务必对中介机构以法院名义进行收费的行为提高警惕,切勿上当受骗。本次拍卖标的物不向买受人收取任何佣金及服务费。
具体现场状况以实际为准。未标明的瑕疵不在拍卖人承担范围。请各竞买人自行了解,并承担可能的风险。拍卖成交后,由执行法院按实际现状进行标的物交付,买受人可与重庆众兴拍卖有限公司联系,取得执行案件法官姓名及电话,以便咨询下一步流程。
二、本院已委托重庆众兴拍卖有限公司在拍卖期间对上述房产的相关信息进行咨询及组织看样等工作,重庆众兴拍卖有限公司联系电话:400-0235657、18875077406。
三、竞买人条件:凡具备完全民事行为能力的公民、法人和其他组织均可参加竞买,若不具有完全民事行为能力其委托人或代理人必须具备完全民事行为能力;法律、行政法规、司法解释对买受人资格或者条件有特殊规定的(比如商品房限购等),竞买人应当具备规定的资格或者条件。因不符合条件参加竞买的,由竞买人自行承担相应的法律责任。
竞买人可委托代理人(具备完全民事行为能力的自然人)进行,但须在竞买开始前向重庆市梁平区人民法院办理委托手续;竞买成功后,竞买人(法定代表人、其他组织的负责人)须与委托代理人一同到重庆市梁平区人民法院办理交接手续。如委托手续不全,竞买活动认定为委托代理人的个人行为。因不符合条件参加竞买的,由竞买人自行承担相应的法律责任。
需授权委托他人报名参与竞买或需多人联合竞买的竞买人请在拍卖竞价程序开始7日前向法院办理委托手续,经法院确认后方能进行委托。
四、本次拍卖活动设置延时出价功能,在拍卖活动结束前,每最后5分钟如果有竞买人出价,就自动延迟5分钟。
五、拍卖方式:
(一)本次拍卖为增价拍卖,拍卖保留价即为起拍价(注:一人或一人以上报名,拍卖结束时出价最高的竞价人则竞买成功)。
(二)竞买人取得竞价资格后,出价不得低于起拍价;拍卖以最高出价成交,优先购买权人可以在不加价的情况下行使优先权;无人报名或出价的,竞价会流拍。
(三)拍卖成交后买受人在拍卖公告确定的期限内未交付拍卖成交款或者逾期交付拍卖成交款的,视为悔拍,执行法官应当裁定重新拍卖。重新拍卖时,原买受人不得参加竞买。原买受人交纳的保证金不予退还,依次用于支付拍卖产生的费用损失、弥补重新拍卖价款低于原拍卖价款的差价、冲抵本案被执行人的债务以及与拍卖财产相关的被执行人的债务。原买受人交纳的保证金不足以弥补重新拍卖价款低于原拍卖价款的差价、拍卖产生的费用的,可以责令原买受人补交,拒绝补交的强制执行。
六、特别说明
(一)本次拍卖标的物有抵押、有查封。拍卖成交后,由执行法院按实际现状进行标的物交付。
(二)请竞买人在报名前详细阅读《拍卖公告》《竞买须知》《标的物调查情况表》等材料所披露的内容,认真查看标的物,充分了解标的物现状(包含建筑用电用水情况)和瑕疵及相关法律法规、政策规定。竞买人完成报名手续,即视为已完全了解并认可标的物的现状和一切已知及未知的瑕疵,并以其独立判断决定自愿以现状竞买本项目。
(三)标的物以实物现状进行交付,若与本公告载明的内容有出入,拍卖成交价不作调整。标的物面积最终以国土房管部门确认为准。若与本公告载明的面积有出入,拍卖成交价不作调整。
(四)标的物转让登记手续凭法院《执行裁定书》《协助执行通知书》及《拍卖成交确认书》由买受人自行办理,标的物过户登记手续由买受人自行办理,交易双方按照法律规定各自缴纳相应的税费,未明确缴费义务人的费用由买受人自行解决,但依法应由出卖方缴纳的相关税(费)须由买受人先行垫付,垫付后买受人凭税务等职能部门出具的出卖方已缴纳税(费)票据,向法院申请退还已垫付税(费),申请退还期限为30天,自重庆市梁平区人民法院向买受人送达确定标的物权属的执行裁定书的次日起算。因拍卖价款将用于清偿被执行人债务,故买受人不按上述期限申请退还卖方税费的,重庆市梁平区人民法院不再处理,买受人需自行向被执行人索要垫付的税费。
(五)标的物移交时可能所涉及的物业、水、电、气、大修基金、滞纳金等欠费由买受人承担。
(六)标的物以实物现状为准,对于实物标的,竞买人可实地查看标的物,委托法院及平台不保证拍卖财产真伪或者品质,且不承担瑕疵担保责任。特别提醒:有意者请亲自实地看样,未看样的竞买人视为对本标的实物现状的确认,责任自负。
(七)竞买人主张优先购买权的,应当在竞价程序开始前7日经重庆市梁平区人民法院确认。
(八)参加竞买的人应当遵守《拍卖公告》《竞买须知》等规定,不得阻扰其他竞买人竞拍,不得操纵、垄断竞拍价格,严禁竞买人恶意串标,上述行为一经发现,将取消其竞买资格,并追究相关的法律责任。
(九)载明买受人真实身份的拍卖成交确认书在网络司法拍卖平台上公示。
(十)法院有权依法定事由暂缓拍卖、中止拍卖或撤回拍卖。
(十一)竞买人应于拍卖前在淘宝网和支付宝上进行实名登记注册,注册成功后请按淘宝网和支付宝的提示进行操作。凡参加竞拍的竞买人须在本人的支付宝账户里保证有足够的竞拍保证金。竞买人在对拍卖标的物第一次确认出价竞拍前,按淘宝系统提示报名并缴纳保证金,淘宝系统将自动锁定该笔款项。拍卖成交后,本标的物竞得者的竞拍保证金将自动转入法院指定账户,拍卖余款由竞得者在拍卖成交后7日内缴入法院指定账户(开户单位:重庆市梁平区人民法院,开户行:中国农业银行股份有限公司重庆梁平西池支行;账号:6228400477067754660),未能竞得拍品的其他竞买人的保证金在拍卖活动结束后即时释放。拍卖未成交的(即流拍的),竞买人的保证金在拍卖活动结束后即时释放。保证金锁定期间不计利息。
(十二)司法拍卖因标的物本身价值,其起拍价、保证金、竞拍成交价格相对较高。竞买人参与竞拍,支付保证金及余款可能会碰到当天限额无法支付的情况,请竞买人根据自身情况选择网上充值银行。各大银行充值和支付的限额情况可上网查询。
(十三)依照法释【2016】18号《最高人民法院关于人民法院网络司法拍卖若干问题的规定》,竞买人成功竞得网拍标的物后,淘宝网拍平台将生成相应《司法拍卖网络竞价成功确认书》,确认书中载明实际买受人姓名、网拍竞买号信息,请买受人自行核对确认。
特别提醒:竞买人在拍卖竞价前请务必再仔细阅读本院发布的《拍卖公告》《竞买须知》《标的物调查情况表》等材料所披露的内容,了解标的情况、竞价规则、交款方式、法律责任。
联系方式:
重庆众兴拍卖有限公司:400-0235657
法院咨询电话:023-53368622
重庆市梁平区人民法院地址:重庆市梁平区双桂街道红桂路16号
重庆市高级人民法院执行局监督电话:023-67673543
重庆市高级人民法院督察室监督电话:023-67673378
淘宝技术咨询电话:400-8222870
重庆市梁平区人民法院
二〇二六年四月九日
竞买须知
重庆市梁平区人民法院2026年05月12日10时至2026年05月13日10时(即24小时,延时的除外)在重庆市梁平区人民法院淘宝网司法拍卖网络平台上(网址:https://sf.taobao.com/023/22,户名:重庆市梁平区人民法院)进行公开拍卖,拍卖标的:重庆市梁平区双桂街道西城路460号1幢2-1号房屋,现就有关的网上拍卖事宜敬告各位竞买人:
一、本《竞买须知》根据《中华人民共和国民事诉讼法》等相关法律规定所制订,竞买人应认真仔细阅读,了解本须知的全部内容。
二、本次拍卖活动遵循“公开、公平、公正、诚实守信”的原则,拍卖活动具备法律效力。参加本次拍卖活动的当事人和竞买人必须遵守本须知的各项条款,并对自己的行为承担法律责任。
三、特别提示:
(一)竞买人应当具备完全民事行为能力,法律、行政法规和司法解释对买受人资格或者条件有特殊规定的(比如商品房限购等),竞买人应当具备规定的资格或者条件。因不符合条件参加竞买的,由竞买人自行承担相应的法律责任。
根据最高人民法院《关于人民法院网络司法拍卖若干问题的规定》第三十四条之规定:实施网络司法拍卖的,下列机构和人员不得竞买并不得委托他人代为竞买与其相关的拍卖财产:1、负责执行的人民法院;2、网络服务提供者;3、承担拍卖辅助工作的社会机构或者组织;4、第1至3项规定主体的工作人员及近亲属。
(二)竞买人需办理授权委托他人(具备完全民事行为能力的自然人)报名参与竞买,或需多人联合竞买的竞买人请在拍卖竞价程序开始前向法院提交登记手续。登记手续应于竞价程序开始7日前向重庆市梁平区人民法院提交合法有效的证明,资格经法院确认后方能进行委托。
(三)竞买人参与竞拍,竞买人完成报名手续,即视为已完全了解并认可标的物的现状和一切已知及未知的瑕疵,并以其独立判断决定自愿以现状竞买本项目。
(四)拍卖财产以实物现状为准,竞买人可以申请实地看样。标的物面积最终以国土房管部门实测为准,若与拍卖公告载明面积有出入,拍卖成交价不作调整。
(五)竞买人决定参与竞买的,视为对拍卖财产完全了解,并接受拍卖财产一切已知和未知瑕疵。
(六)载明买受人真实身份的拍卖成交确认书在网络司法拍卖平台上公示。
(七)买受人悔拍后保证金不予退还。不符合条件参加竞买的,竞买人自行承担相应的法律责任。竞买人(含自然人、法人、其他组织)委托他人通过网络司法拍卖竞买涉讼财产,在开拍前到拍卖法院办理委托手续的,成交后可直接裁定委托人为买受人。开拍前无委托手续或委托手续不全的,竞买活动认定为参拍人的本人行为,成交后裁定参拍人为买受人(参拍人即为支付宝账号实名注册人)。
四、优先购买权人参加竞买的,应于开拍前七日向本院提交合法有效的证明,资格经法院确认后才能参与竞买,逾期不提交的,视为放弃对本标的物享有优先购买权。
五、与本标的物有利害关系的当事人可参加竞拍,不参加竞拍的请关注本次拍卖活动的整个过程。
六、本次拍卖活动设置延时出价功能,在拍卖活动结束前,每最后5分钟如果有竞买人出价,就自动延迟5分钟。
七、竞拍前竞买人的支付宝账户中应有足够的余额支付拍卖保证金。竞买人在对拍卖标的物第一次确认出价竞拍前,按淘宝系统提示报名缴纳保证金,系统会自动锁定该笔款项。拍卖成交的,本标的物竞得者(以下称买受人)锁定的保证金将自动转入法院指定账户,其他竞买人的保证金在拍卖后自动释放。拍卖未成交的(即流拍的),竞买人的保证金在拍卖活动结束后自动释放。保证金锁定期间不计利息。
八、本次拍卖是经法定公告期和展示期后才举行的,就拍卖标的物已知及可能存在的瑕疵已在本次拍买资料中作了详尽的说明。拍卖人对拍卖标的物所作的说明和提供的视频资料、图片等,仅供竞买人参考,不构成对标的物的任何担保。拍卖标的以现状进行拍卖,其外观、结构、固定装修及内在质量以移交时的现状为准。房屋和土地的实际面积以过户时登记机关确定的为准。拍卖人对房屋和土地面积差异等不作担保,由买受人自行承担相关责任,由此产生的问题也不影响拍卖成交结果及成交价格。所以请竞买人在拍卖前必须仔细审查拍卖标的物,调查是否存在瑕疵,认真研究查看所竞买标的物的实际情况,并请亲临展示现场,实地看样,未看样的竞买人视为对本标的实物现状的确认,慎重决定竞买行为。
九、拍卖成交后,买受人应按时将拍卖成交价余款(扣除保证金后的余款),拍卖余款由竞得者在拍卖成交后7日内缴入法院指定账户(开户单位:重庆市梁平区人民法院,开户行:中国农业银行股份有限公司重庆梁平西池支行;账号:6228400477067754660)。
十、买受人在拍卖公告确定的期限内未交付拍卖成交款或者逾期交付拍卖成交款的或因买受人资格问题导致无法过户的,法院可以裁定重新拍卖。重新拍卖时,原买受人不得参加竞买。拍卖成交后买受人悔拍的,交纳的保证金不予退还,依次用于支付拍卖产生的费用损失、弥补重新拍卖价款低于原拍卖价款的差价、冲抵本案被执行人的债务以及与拍卖财产相关的被执行人的债务。原买受人缴纳的保证金不足以弥补重新拍卖价款的差价、拍卖产生的费用的,可以责令原买受人补交,拒绝补交的强制执行。
十一、买受人按规定付清成交款后,法院将向买受人出具相关法律文书确定其权属,买受人凭相关法律文书到相关部门自行办理过户手续。若不及时办理,买受人自行承担其相应风险。
十二、标的物转让登记手续凭法院《执行裁定书》、《协助执行通知书》及《拍卖成交确认书》由买受人自行办理,标的物过户登记手续由买受人自行办理,交易双方按照税法规定各自缴纳相应的税费,但依法应由出卖方缴纳的相关税(费)须由买受人先行垫付,垫付后买受人凭税务部门出具的出卖方已纳税(费)票据,向法院申请退还已垫付税(费)。申请退还期限为30天,自重庆市梁平区人民法院向买受人送达确定标的物权属的执行裁定书的次日起算。因拍卖价款将用于清偿被执行人债务,故买受人不按上述期限申请退还卖方税费的,重庆市梁平区人民法院不再处理,买受人需自行向被执行人索要垫付的税费。竞买人是否符合过户条件,请竞买人自行到当地相关职能部门进行了解,拍卖人不承担一切责任。
十三、法院解除查封手续需要一定时间,拍卖标的物相关权证原件无法取得或存在担保物权的,办理标的物权属变更登记时需办理登报注销手续或注销他项权证,办理权属变更登记的时间会延长。本次拍卖活动计价货币为人民币。自行办理水、电、气等户名变更手续,相关费用自理。可能存在的影响标的物使用的水、电、物业管理、排污等欠费由买受人自行承担;其它可能存在的一切欠费及未明确缴费义务人的费用亦由买受人自行承担,拍卖人不承担上述费用。
十四、拍卖时的成交价均不含买受人在拍卖标的物交割、过户时所发生的全部费用和税费。
十五、参加竞买的人应当遵守竞买须知的规定,不得阻挠其他竞买人竞拍,不得操纵、垄断竞拍价格,严禁竞买人恶意串标,上述行为一经发现,将取消其竞买资格,并追究相关的法律责任。
十六、本院有权依法定事由决定暂缓、中止、撤回正在进行中的拍卖。
十七、为便于买受人及时收到人民法院拍卖相关的文书,竞买人在拍卖竞价前如实向淘宝网司法拍卖网络平台提供确切的送达地址或者主动与委托法院联系。如需更改地址,买受人应及时与委托法院联系确认更改。因提供的送达地址不确切,或未及时告知变更地址,导致法院有关法律文书无法送达的,由竞买人自行承担由此可能产生的法律后果。
十八、司法拍卖因标的物本身价值,其起拍价、保证金、竞拍成交价格相对较高。竞买人参与竞拍,支付保证金及余款可能会碰到当天限额无法支付的情况,请竞买人根据自身的情况选择网上充值银行。各大银行充值和支付的限额情况可上网查询,网址:https://www.taobao.com/market/paimai/sf-helpcenter.php?path=sf-hc-right-content5#q1
十九、依照法释〔2016〕18号《最高人民法院关于人民法院网络司法拍卖若干问题的规定》,竞买人成功竞得网拍标的物后,淘宝网拍平台将生成相应《司法拍卖网络竞价成功确认书》,确认书中载明实际买受人姓名、网拍竞买号信息。
二十、凡发现拍卖中有违规行为,可如实举报。
特别提醒:竞买人在拍卖竞价前请务必再仔细阅读本院发布的《拍卖公告》《竞买须知》《标的物调查情况表》等材料所披露的内容,了解标的情况、竞价规则、交款方式、法律责任。
咨询方式:
重庆众兴拍卖有限公司:400-0235657
法院咨询电话:023-53368622
重庆市梁平区人民法院地址:重庆市梁平区双桂街道红桂路16号
重庆市高级人民法院执行局监督电话:023-67673543
重庆市高级人民法院督察室监督电话:023-67673378
淘宝技术咨询电话:400-8222870
重庆市梁平区人民法院
二〇二六年四月九日
标的推荐
地址:重庆市九龙坡区杨家坪正街68号4栋34-15
手机:18375690023
座机:(023) 6253 0399
邮箱: 963422289@qq.com
24小时咨询热线
4000235657
扫一扫关注官方微信 
我已阅读并接受